保险资金与战略性新兴产业融合共进的路径探索平博体育- 平博体育官方网站- APP下载
2026-01-13平博体育规则,平博体育,平博真人,平博棋牌,平博彩票,平博电竞,平博百家乐,平博电子,平博游戏,平博体育官方网站,平博体育官网入口,平博体育网址,平博体育靠谱吗,平博体育app,平博app下载,平博投注,平博下注,平博官方网站,平博最新入口,平博体育平台推荐,平博体育平台赛事,平博赛事,平博在线体育博彩,平博足球博彩,平博足球投注,平博娱乐场保险资金作为国民经济中的重要长期资本,对支持国家重大战略和促进产业升级具有不可替代的作用。数据表明,截至2023年底,保险资金运用余额已达28.16万亿元,同比增长11.05%。在全球经济复苏进程迟缓、国内经济面临转型升级巨大压力的形势下,这一数据凸显出保险资金运用具备的内生动力和发展潜能。然而,受资本市场大幅波动及无风险利率长期下行的影响,保险资金投资收益率呈震荡下行趋势。2023年,保险资金财务投资收益率仅为2.23%,是自2008年以来的最低水平,也是首次降至3%以下。同时,综合投资收益率为3.22%,是自2011年以来的次低水平,仅高于2022年的1.83%。保险资金特殊的刚性成本约束要求其在资产配置中以实现绝对收益为核心目标。目前,保险资金规模快速增长和保险资金运用收益率偏低的矛盾日益凸显,直接影响保险机构的偿付能力,成为保险行业高质量发展的关键制约因素。近年来保险资金运用余额及投资收益率如图1所示。
保险资金在当前金融监管加强、市场波动加剧以及利率持续下行等多重因素的影响下,面临“资产荒”与再投资的双重压力。一方面,保险资金在高利率时代配置的优质非标存量资产逐步到期,寻找完全覆盖资金成本的长期投资标的存在一定难度,这限制了保险资金整体投资组合收益率的提升;另一方面,在当前低利率和高波动的市场环境下,传统固收类资产和银行存款的收益率难以覆盖保险资金的负债成本。同时,股票市场的波动性增加使权益类资产的投资风险上升,进一步加大了总投资收益率的压力。在这种复杂多变的市场环境中,保险资金需要积极寻找并投资具有潜在长期增长价值的领域,更加谨慎地开展资产配置工作。
保险机构作为金融市场的重要参与者以及股权投资市场的重要投资者,其资金具有稳定性、长期性等特点,在投资战略性新兴产业时具备独特优势。首先,保险资金因其负债的稳定性,能够承受战略性新兴产业发展初期的风险。相较于传统成熟产业,新兴产业在初期往往面临市场空间尚未打开、盈利能力未被验证等困难,因此,其估值有典型的J形曲线效应,保险资金稳定的负债有助于新兴产业度过初创时期。其次,保险资金的长期性使其能够分享新兴产业发展带来的高额回报。新兴产业拥有爆发式增长的潜力,一旦业务模式成功,会在相当一段时间内占据经营优势地位。保险资金追求长期收益性,更倾向于长期持有此类优质资产。最后,保险机构与其他类型的金融机构相比,在投资战略性新兴产业方面具有更高的适应性和契合度。虽然银行资金也具备长期性、稳定性特征,但受限于债权投资方式,无法满足战略性新兴产业发展的股权融资或股债结合的需求。基金公司大量投资权益资产,但仅限于二级市场,无法在初期助力战略性新兴产业发展,也无法通过一二级市场联动提供全面的金融服务。因此,保险资金投资战略性新兴产业更具优势,有助于为市场注入更多“耐心资本”,推动国家战略性新兴产业发展,为经济结构调整和转型升级提供有力支持。
在重点领域发展方面,我国战略性新兴产业均取得显著成效。在新一代信息技术领域,规模以上电子信息制造业增加值年均增长11.5%,软件业业务收入年均增长16.0%。生物产业方面,医药制造业营业收入年均增速达6.1%,医疗器械市场规模年均增速达21.3%。新材料领域产能居世界前列,应用范围不断扩展。节能环保产业营业收入约为2.18万亿元,增长约11.8%。新能源产业方面,清洁能源消费占比达到25.5%,风电和光伏发电装机规模比2012年增长12倍左右。新能源汽车产业年均增速达到86.7%,产销量、保有量占世界50%以上。这些数据充分展示了我国战略性新兴产业的快速发展和巨大潜力。
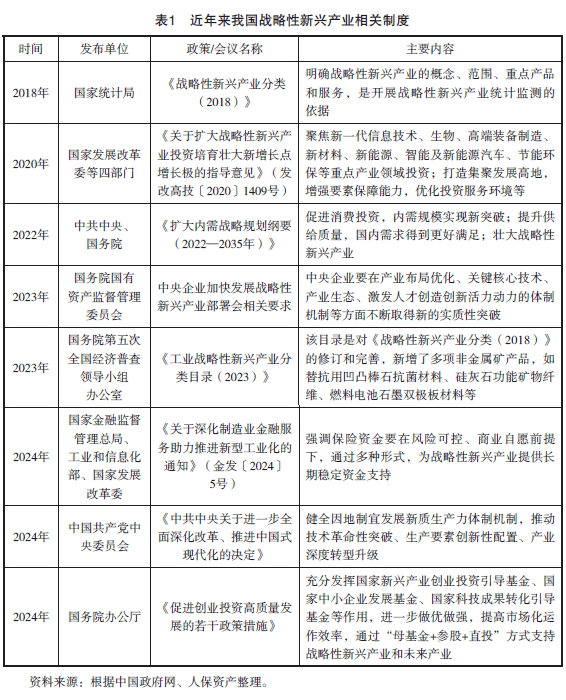
政策配套完善对推动科技创新和高质量发展具有至关重要的作用。近年来,国家支持战略性新兴产业相关政策在激发市场主体活力方面发挥关键的作用。产业政策方面,国家统计局发布《战略性新兴产业分类(2018)》,明确战略性新兴产业的概念、范围、重点产品和服务,避免市场主体的盲目投资和无序竞争。金融政策方面,国务院办公厅印发《促进创业投资高质量发展的若干政策措施》,提出通过“母基金+参股+直投”方式支持战略性新兴产业和未来产业,为市场主体拓宽融资渠道。近年来我国战略性新兴产业相关制度如表1所示。
战略性新兴产业呈现出不同的风险收益特征。一是技术路径具有不确定性。技术创新是战略性新兴产业的核心竞争力,但技术路径选择在行业发展初期并不明朗,伴随较高的不确定性和失败风险。新能源汽车企业曾经历过不同技术路线之间的竞争,最终一部分企业因技术难题无法突破而失败,或者在商业化过程中面临无法按时上市或成本过高的问题。对于产业投资者来说,技术路线的选择错误往往意味着损失近乎全部投资。二是市场需求具有不确定性。一方面,新兴产业的产品和服务可能需要一定的时间才能被市场接受,市场培育期较长;另一方面,市场竞争激烈,技术更新迅速,产品的生命周期较短,持续盈利能力远远低于预期。
保险机构擅长长期投资、价值投资,在以固定收益为主的投资过程中往往重交易对手资质、轻投资退出问题。战略性新兴产业股权投资中,退出机制直接影响投资收益,因此,保险机构难以照搬固收投资经验。战略性新兴产业中大多数企业处于成长期,规模较小,无法满足保险资金退出需求,而是需要待商业模式成熟后,通过上市或并购等方式退出。然而,国内资本市场首次公开募股(IPO)节奏并不稳定,时常受到二级市场波动的影响。此外,相较于产业资本,保险机构缺乏足够的退出渠道,对保险资金投资战略性新兴产业提出额外挑战。
保险资金在投资战略性新兴产业时,可发挥其耐心资本的优势,通过投资产业链“链主”,引领产业升级和转型。一方面,战略性新兴产业以高技术含量、高附加值和高成长性吸引保险资金投资,同时带来了技术理解困难、产业发展规律把握不准等挑战;另一方面,战略性新兴产业通常涵盖多个相互关联的生产环节,包括原材料供应、零部件制造、产品组装、销售以及服务等,其产业链复杂且庞大,需要核心力量统筹协调,应对不断变化的市场环境和技术挑战。“链主”企业作为产业链中的核心,凭借对资源配置的影响力和对关键环节的掌控,能够有效引领战略性新兴产业的发展方向和技术创新。
保险资金投资“链主”企业,有助于降低投资风险,强化产业链的协同效应。首先,“链主”企业能够通过精准把握行业趋势,降低投资的风险与不确定性。例如,在半导体产业中,“链主”企业能够预测技术和市场需求的变化,降低保险资金投资的盲目性。其次,“链主”企业通过整合产业链资源,形成规模效应,带动整个产业的协同发展。例如,在新能源汽车产业链中,“链主”企业能够协调各个环节企业的发展,推动整个产业的快速进步(见图2)。此外,“链主”企业往往是产业链的利润集聚中心,投资“链主”企业有助于获得积极的投资回报。例如,在智能手机产业链中,“链主”企业通过不断创新和优化产品,占据了行业的大部分利润。
一二级市场联动指保险资金同时参与一级市场的股权投资和二级市场的证券投资,通过两个市场的协同互动实现资源优化配置和投资效益最大化。这种联动策略不仅可以分散风险、发现价值,而且能实现流动性管理及长期与短期投资收益的平衡。一方面,一级市场的前瞻性和深度使保险资金能够更早地发现并投资具有高成长潜力的企业,有效规避二级市场中投资标的的高溢价风险;另一方面,保险资金可以利用二级市场的高流动性进行资金调配和风险管理,获取即时的市场反馈和估值信息,进一步优化投资组合。通过一二级市场联动策略,保险资金不仅能够实现自身的投资增值,而且能为战略性新兴产业的发展提供长期稳定的资金支持(见图3)。
“投保协同”指在投资过程中将保险保障与投资活动结合,协同运作,实现风险有效管理和投资效益提升。在助力战略性新兴产业发展过程中,保险资金独有的“投保协同”机制将发挥关键作用。一方面,在投资端,该机制能充分发挥保险资金长期稳定的特性,为企业在技术升级、设备更新、市场拓展等方面持续提供规模可观的资金支持;另一方面,在保险端,战略性新兴产业在发展初期具有脆弱性,保险机构可开发定制化的保险产品,为战略性新兴产业企业在研发、生产、销售等环节可能面临的风险提供强有力的保障。建立投资端和保险端的“投保协同”机制,保险端的保障有利于企业的稳定经营,使投资获益;投资端对新兴产业业务模式的理解,有助于保险业务创新定价,同时为保险展业拓展路径(见图4)。
有效发挥“投保协同”机制的作用,助力战略性新兴产业提质增效。首先,在筛选和评估战略性新兴项目时,投资端应加强与保险端专业团队的协作,对投资项目的潜在风险进行全面、深入的分析。其次,在投资过程中,投资端可充分借助保险端的风险管理工具,如风险预警系统、风险缓释措施等,及时调整投资策略,降低风险敞口。最后,投资端与保险端应建立长效沟通与合作机制,交流被投资企业的发展状况和风险态势,共同制定应对策略,助力战略性新兴产业持续发展。
保险资金与战略性新兴产业的深度融合,不仅是响应国家战略、促进经济高质量发展的必然选择,也是保险资金寻求新增长点、实现资产配置优化的关键路径。面对产业认知不足、投资风险高企、期限匹配难题及退出机制不完善等挑战,保险资金需发挥长期资本优势,通过“链主”引领,一二级市场联动及“投保协同”等策略,促进与新兴产业的互利共赢,为国家战略性新兴产业的蓬勃发展注入强劲动力,同时确保保险行业的稳健增长和风险可控,共同开启金融与实体经济深度融合的新篇章。


